项目管理软件的选型是一个复杂的过程,如何系统性地完成选型,避免踩坑,是每个选型团队需要思考的。
企业管理软件的选型步骤大体上是相同的,都经过内部业务梳理,通过不同渠道筛选出3-5家公司,价格和功能与技术参数对比,POC,最后商务谈判优选出最适合的产品和和服务团队。
具体到不同行业,选型上是有区别的,因为不同行业对项目管理的需求存在差异性,比如我们是制造行业的公司,和金融、IT、互联网、文化传媒等行业不同,制造行业流程复杂、涉及部门多,对成本和质量控制要求高,所以需要更严谨的流程。
用户不仅是IT部门,而是管理层或PMO和其他业务部门负责人,制造行业真正想要的项目管理工具是确保软件能贴合生产、供应链、研发等实际业务,实现横向覆盖技术与产品开发项目全生命周期,纵向贯通跨部门与业务单位的流程链路,而不仅仅是个协作任务工具。
因此,我分享的经验对制造行业有更高的借鉴意义,其他行业可作为大体参考。
下面我会分几个部分来讲,第一部分是选型之前的准备工作,第二部分是工具选型的关键步骤,第三部分是项目管理软件的对比,最后是总结和特别提醒。
一、选型之前的核心准备工作
在接触任何软件供应商之前,内部梳理,达成共识、明确自身需求是最重要的一步,这决定了选型的方向和成败。
第1步:成立选型小组(建立团队)
选型小组的成员构成必须是一个跨部门团队,绝不能只是IT部门单独决策。组长建议由分管运营、生产或项目的公司级领导担任,拥有决策权。
核心成员应包括生产管理部门、项目经理、核心业务部门(如研发、工艺、供应链)、财务部门、IT部门的代表。用户则邀请一两名将日常使用该软件的一线项目经理或项目成员参与。
选型小组的职责:共同制定选型标准、负责供应商对接、组织演示评测、最终给出建议。
第2步:明确核心痛点与需求目标(为什么买?)
当前痛点梳理:
我们当前在项目管理中遇到的最大问题是什么?
是项目进度不透明,无法实时跟踪?
是成本超支严重,无法有效核算?
是资源(人力、设备)冲突频繁,调度困难?
是质量问题时常发生,追溯和整改流程混乱?
是部门协作效率低下,信息孤岛严重?
期望达成的目标:
我们希望通过引进的项目管理工具实现什么?
量化目标:例如“将项目交付延期率降低20%”、“将项目成本偏差控制在5%以内”、“提高资源利用率15%”等。
定性目标:例如“实现项目全过程可视化”、“打通研发与生产、业务的数据流”、“规范项目交付流程”等。
第3步:梳理业务流程(怎么管?)
这是准备工作的核心。需要将企业典型的项目生命周期地图画出来。
明确每个阶段负责人/部门是谁?输入和输出物是什么?需要哪些审批流程?需要监控哪些关键指标(时间、成本、质量)?
第4步:制定需求清单(要什么?)
将需求分为三大类:
1、核心功能需求:比如仪表盘、项目计划与WBS、甘特图与进度管理、资源管理、成本管理、物料需求、问题与风险等;
2、集成需求:项目管理软件需要与哪些现有系统打通?
3、技术与非功能需求:成本预算、部署方式、是否支持移动端、易用性、供应商实力(厂商是否可靠?产品成熟度?是否有成熟的制造业案例?实施和服务能力如何?)
二、软件选型的核心步骤环节
第1步:市场调研与供应商初选
初筛阶段:根据准备好的需求清单,搜寻4-5家目标供应商。可以通过网络搜索、行业口碑、同行推荐、媒体报道、专业咨询机构报告等渠道获取供应商的基础情况。
针对制造业,可以重点关注易趋(EasyTrack)、泛微/致远(强流程与OA集成),以及一些制造业有深耕的国外软件国内代理或替代品。如果是IT互联网行业,那选型其实是很多的,jira、禅道等都是不错产品。由于政策导向,现在都在考虑国产替代,央国企以及客户为央国企的企业最好选择国产软件。
第2步:发送需求说明书与初步沟通
将整理好的详细需求清单给初选的供应商,要求在指定时间内做出回应,说明其产品如何满足各项需求,并提供初步方案和报价。根据回复,筛选出2-3家最符合要求的供应商进入下一轮
第3步:产品演示与深度评测(最关键环节)
要求供应商做针对性演示:不要让他们只讲标准功能。提供一个真实的、脱敏后的项目案例,要求他们现场演示如何在这个软件中配置和运行这个项目。
评分制:选型小组所有成员根据需求清单进行打分,重点关注核心需求的满足程度。
验证集成能力:详细询问与现有系统(特别是ERP)的集成方案、成本和案例。
要求访问参考客户:尤其要求提供同行业、规模相似的制造业客户案例,并最好能电话或实地拜访,了解真实使用效果。
第4步:方案评估与商务谈判
综合比较各家的功能匹配度(60%)>供应商实力与案例(20%)>总成本(20%)。
总成本不仅包括软件授权费,还包括实施费、培训费、每年的维护费、可能的二次开发费和硬件成本。要避免的一个坑:有的公司产品成熟度不高,一期成本优势明显,获得准入门槛,企业后期随着业务发展需要扩展,则需要大量的二次开发定制,费用极高。甚至有的产品本身扩展性不足,无法支撑后期扩展。
与首选供应商进行商务谈判,明确合同细节、服务条款、实施范围、验收标准等。
第5步:决策与启动
选型小组撰写选型报告,向公司决策层汇报推荐方案。方案通过后,即可启动合同流程和实施准备工作。
三、国内的项目管理软件优势对比
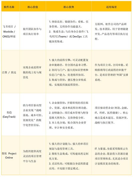
在选型过程中,最开始接触到的国产项目管理工具主要是面向软件产品研发领域的,对这些软件研发项目管理工具做了了解和梳理核心优势,总结如下:

从上表可以看出,上述软件除了泛微/致远之外,都是聚焦于软件研发领域,非企业级管控,难以充分满足制造行业项目管理在宽度和深度方面的需求,比如成本管控、资源调度、流程管控,无法实现横向覆盖技术与产品开发项目全生命周期,纵向贯通跨部门与业务单位的流程链路的目标,无法从高层管理、PMO的视角统管企业的全部项目。
泛微、致远这类OA起家的软件,虽然在流程审批方面比较强大,但是核心是表单审批和公文流转,能挂接项目流程,但缺乏资源池、成本核算、挣值分析等深度功能,其与易趋、Project逻辑差异大,本质上是 “以流程审批为核心的传统OA” 与 “以项目执行为核心的专业PPM”在功能和应用场景上的根本区别。
它们之间不是替代关系,而是互补关系,比如这样的一个场景:一家制造企业用泛微/致远来处理《项目立项申请表》的线上审批流程,审批通过后,正式项目进入易趋进行全生命周期的严格管控(资源、成本、进度),项目经理在易趋中下达任务后,技术负责人可能会用MS Project 来制定极其详细的开发计划,再将计划导入或同步回易趋。
一轮筛选下来,以上知名度比较高的软件研发项目管理软件被排除在外,泛微、致远更偏向OA和流程审批,缺乏深度项目管理功能。Microsoft Project虽然计划能力强,但不足之处是虽然支持企业资源池和负荷视图,但管理和优化流程较弱,更偏“查看”而非“管控”。
具备基础的成本预算和跟踪功能,但深度不足,与外部ERP系统的财务集成较弱。在报告与数据分析方面,依赖Power BI进行高级分析,原生报表较弱。要达到企业级管控,贯通跨部门与业务单位的流程链路,需要大量定制和集成,成本高且依赖微软生态。
当时考虑过其他专业PPM软件,比如SAP PM,但这可能不符合国产替代的需求,且本土化支持不足。
最后介绍易趋,我认为是最符合制造行业企业级管控的项目管理工具(易趋也做了其他行业的很多案例,但是本篇主要从是制造业视角分析)。它的定位与前面提到的许多通用协作和研发管理工具有显著区别。其核心优势和应用场景如下:项目选择(哪些项目该做?)、资源协调(人员和财务如何分配?)、成本与收益核算、项目进度监控和风险预警。它的资源管理、项目财务管理和成本控制方面非常强大,可以很好地与企业的财务系统、ERP系统进行对接和数据联动,实现“业财一体化”。
它关注的是“一群项目”的整体健康度和投资回报率(ROI),而不仅仅是单个项目的执行。能够满足企业级管控和实现横向覆盖技术与产品开发项目全生命周期,纵向贯通跨部门与业务单位的流程链路的目标,能够从高层管理、PMO的视角统管企业的全部项目。
相比之下,Microsoft Project对单个项目的深度管理,缺乏企业层面的全局视角,管理层不能及时获悉组织内全部项目的健康状态。且在流程与合规方面,易趋提供严格的阶段评审、项目立项、变更控制委员会(CCB)等流程,符合国内审计和质量体系要求。
与国外软件相比,本土化实施和服务团队,响应及时,能理解国内管理语境,全栈信创技术体系深度适配,符合国产替代要求。在集成方面,易趋更擅长与国内主流协同办公软件(如企微、钉钉、飞书)、ERP(如用友、金蝶)、OA等系统做预置或成熟的接口集成。
四、项目管理软件对比总结
虽然现在逐渐国产化替代,但是鉴于Project的实际普及率很高,我们原来也用了Project,相信现在很多企业也在用Project,因此在做分析对比的时候,我挑了上述提到的国产项目管理软件和Project放在一起做了对比总结。

五、结论
目前主流的国产项目管理工具大多数聚焦于软件研发领域,非企业级管控,难以充分满足制造行业项目管理在宽度和深度方面的需求,比如成本管控、资源调度、流程管控,无法实现横向覆盖技术与产品开发项目全生命周期,纵向贯通跨部门与业务单位的流程链路的目标,无法从高层管理、PMO的视角统管企业的全部项目。
泛微、致远这类OA起家的软件,虽然在流程审批方面比较强大,但是核心是表单审批和公文流转,能挂接项目流程,但缺乏资源池、成本核算、挣值分析等深度功能。易趋(EasyTrack)是一款非常优秀且专业的国产PPM软件,强项在于企业级管控、成本管理、资源管理、流程与合规、集成能力,是制造行业企业进行项目化管理和国产替代的优选,它填补主流的软件研发项目管理软件未详细覆盖的强管控、重流程型的企业的空白。
六、给制造业企业的特别提醒
1.重视“生产”与“项目”的结合:制造业项目不同于软件项目,物料、设备、工时、质量是管理核心。确保软件在这些方面有深度功能。
2.数据集成是灵魂:项目管理的成本数据来自财务,物料数据来自ERP,进度数据来自车间。如果新软件是一个孤岛,价值将大打折扣。必须将与ERP/MES的集成方案作为评估的重中之重。
3.流程先行,软件后行:软件是工具,是用来固化和支持优化后的流程的。不要指望用软件去解决流程本身的问题。选型前的流程梳理,本身就是一个优化管理的过程。
4.考虑可扩展性:选择平台能力较强的软件,以便未来业务变化时,可以通过配置或低代码开发进行适应,避免重复选型。*(转自:新浪网)
免责声明:转载此文目的在于传递更多信息,请读者仅作参考,并请自行核实相关内容。不代表本平台的观点和立场。市场有风险,选择需谨慎!此文仅供参考,不构成购买及投资建议,不作买卖依据。投资者据此操作,风险自担!